
Why This Blog Exists
The story behind this backend engineering blog - why I write, who it's for, and what you can expect.
A collection of thoughts on distributed systems, AI engineering, and software architecture.

The story behind this backend engineering blog - why I write, who it's for, and what you can expect.

A comprehensive roadmap for CS students covering everything from programming fundamentals to advanced topics like AI, DevOps, and system design. Learn from real experiences and avoid common mistakes.

Learn how to set up a dynamic reverse proxy for Docker containers with detailed steps, code examples, and practical insights.

A detailed guide on creating a custom blog using MDX, Next.js, and React, with code examples and explanations.

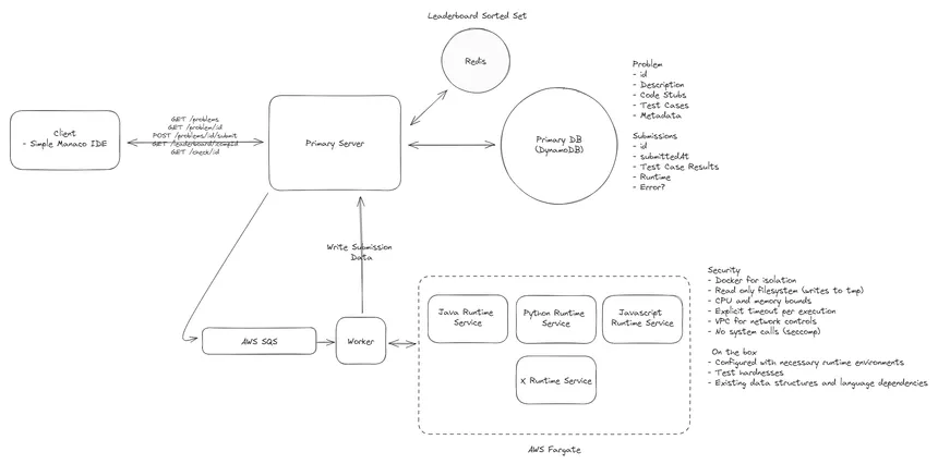
Explore the backend processes of coding platforms like LeetCode and understand how your code is executed in a distributed system.